团队成员:李康佳、项靖杰、蒲旭、张子琦、刘心月、丁精一、章若寒、邹颖、刘木子
项目简介:
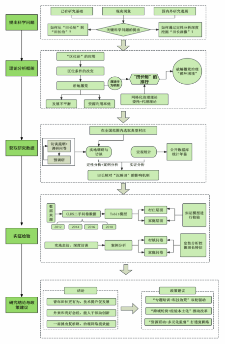
在我国耕地撂荒治理整体推进之际,局部地区仍有“治理-返荒-再治理”的反复难题。本研究以“大食物观”为指引,剖析“田长制”治理效能与瓶颈,基于CLDS四期数据,厘清现实问题。实证结果表明:田长个体特质对治理效能影响显著,其中,年轻化、外地籍、一肩挑是优秀田长的三大标签。
“唤醒‘沉睡田’”团队于2020年-2024年深入实地调研,历经4轮走访。结合访谈数据进行定性分析,深挖“田长何以有为”,提炼田长进阶三大特征:(1)年轻化≠低龄化,而是技术革命者的破局;(2)外地籍≠无根基,而是边缘者的创新突围;(3)一肩挑≠揽大权,而是治理网络的编织者。并由此提出三维纾解路径:一是“专题培训+科技治荒”;二是“跨域轮岗+经验本土化”;三是“资源联动+多元化监督”。通过以上路径激活“田长制”治理效能,充分唤醒全国“沉睡田”。

图1:前往成都东部新区董家埂镇小河村开展调研
图2:前往成都温江区高山村开展调研
图3:前往永春县达埔镇金星村开展调研
图4:前往眉山市永丰村开展调研
图5 技术路线图