项目成员:傅卓颖、简梦涵、李海宇、王健源、王惠兰、李格格、刘一、石欣怡
学院:管理学院
项目简介:
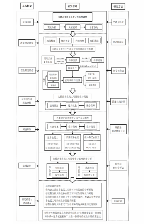
大龄农民工群体日益壮大,关注大龄农民工退场和生计问题符合实现社会共同富裕的愿望。本研究聚焦大龄返乡农民工可持续生计问题。首先,在分层等概率随机抽样原则下,采用深度访谈和调查问卷方式获得四川、云南6市18县36乡镇72村2544户农户数据。其次,利用描述性统计分析大龄农民工城市退场、返乡就业、社会保障现状,从生计资本、生计策略和生计结果三个维度科学测度大龄返乡农民工可持续生计状况。再者,从现实层面探究形成大龄返乡农民工生计问题的原因,并利用回归分析法探究大龄返乡农民工可持续生计的促进因素。最后,整合各地大龄农民工生计保障与返乡赋能的优秀案例,从“三个聚焦”提出针对性的政策建议。基于研究结果,团队凝练出“多维就业渠道-社会保障体系-返乡赋能机制”的三维一体发展模式,以期为破解大龄返乡农民工生计难题、推动大龄返乡农民工群体赋能乡村振兴提供新思路。研究成果获得省部级批示1个,获得10份采纳证明,实践推广过程获感谢信11封。团队现已发表SCI/CSSCI论文11篇,其中单篇最高影响因子达15.6,成果两次在国际性会议中交流汇报并获得优秀论文,为有效解决大龄返乡农民工的生计可持续问题,深入实施乡村振兴战略贡献力量。

分析图框架

团队负责人与成员携论文参与中国农经学术年会
团队成员在四川省泸州市与农户进行访谈

团队指导老师带领成员在四川省宜宾市实地考察调研

团队成员在四川省南充市与农户进行访谈